
Comisión Fiscalizadora
Síndicos Titulares:
Síndicos Suplentes:
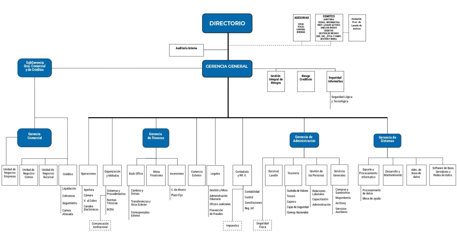
Gerencia
Gerente General:
Subgerente General Comercial y de Créditos:
Gerente Comercial:
Gerente de Sistemas:
Gerente de Finanzas:
Gerente de Sucursal:

Síndicos Titulares:
Síndicos Suplentes:
Gerente General:
Subgerente General Comercial y de Créditos:
Gerente Comercial:
Gerente de Sistemas:
Gerente de Finanzas:
Gerente de Sucursal: